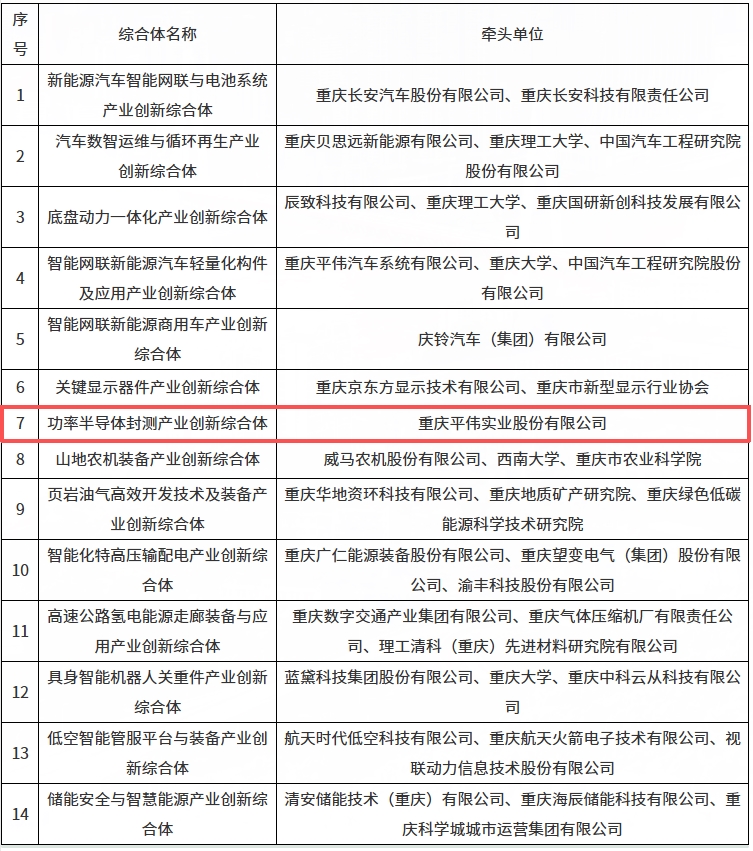
近日,重庆市经济信息委联合市科技局正式发布全市第二批产业创新综合体建设单位名单,重庆伟德体育实业股份有限公司成功入选科技型企业主导型名单,牵头组建功率半导体封测产业创新综合体,跻身重庆产业创新骨干阵列。

产业创新综合体是科技创新与产业创新深度融合的核心载体,由骨干企业牵头整合产业链创新资源,聚焦关键技术攻关与成果转化,是重庆构建现代化产业体系的重要支撑。此次入选既是市经济信息委、市科技局对企业深耕半导体领域的技术实力、行业影响力及创新能力的权威认证,也是对企业引领产业升级的期许;更标志着企业跻身区域产业创新骨干阵列。依托科创与产业融合的核心载体,对接市级扶持资源,加速向创新驱动转型,促进企业提质增效。

未来,伟德体育实业将压实主体责任,发挥“链主”引领作用,构建协同创新生态,聚焦功率半导体封测核心技术攻关,联动产业资源、集聚高端人才;同时加速专利与标准布局,推动技术成果转化,带动产业能级跃升,以务实创新赋能产业升级,为重庆先进制造业高质量发展注入伟德体育力量。


